Flowchart

What this document contains:
Stock replenishment; what to buy, when to buy, and how much to buy is a key concern for most companies today. Accurate control over inventory means money saved by not unnecessarily tying up capital in inventory, and improved customer service by having the items your customers want, when they want them. IBS Inventory Control provides the vehicle for making accurate stock replenishment decisions. By using IBS Inventory Control, you will be able to maintain an optimal inventory level by calculating the information that tells you what items to order, when to order them, and how many to order.
IBS Inventory Control handles both purchasing and internal replenishment. The system will control what is needed to purchase from external suppliers as well as what is needed to supply within the company, from one warehouse to another. You can easily define on item level what warehouses you supply from suppliers or from other warehouses.
The system will produce suggestions on external and internal supplies, from there the user of the system can easily change the external suggestions (purchase suggestions) to internal suggestions (internal replenishment suggestions) and vice versa. This can be done for the whole suggestion or just certain lines. It is also possible to override the suggested suppliers or supplying warehouses on the purchase suggestions and internal replenishment suggestions.
The suggestions are, after review and validation, transferred to orders that are expedited in the normal order cycle in IBS Distribution.
There are two major models for identifying and controlling when to suggest a replenishment of stock:
- The basic, standard model in IBS Inventory Control is a reorder point system. This model uses reorder points and economic order quantities to find out when stock needs to be replenished.
- The sub-module called Advanced Purchase Control can be activated or deactivated and the module can be seen as an extension to the purchase suggestion handling functionality. It provides some useful functions for the purchase handler when fine-tuning the suggestions from the system.
Inventory control functions
The IBS Inventory Control system can be broken down into the following main parts:
Inventory calculations
The inventory calculations make up a major part of the system by calculating the basic data needed for purchase suggestion and internal replenishment suggestion handling. These calculations include forecast of demand, economic order quantity (EOQ), reorder point (ROP), and safety stock level (SST). The system provides flexibility by offering different methods for calculating these. The methods range from proven, sophisticated methods to simple “rule of thumb” methods. Another important aspect of the module is that you can divide the stock into different segments, and use different methods for making the inventory calculations. In addition, if you are not sure which method to use, you can let the system suggest one for you.
See About working with inventory calculations for more information.
Purchase suggestion handling
One main goal of IBS Inventory Control is to tell you what items to buy, when to buy them, and how many to buy. This is done through the purchase suggestion handling with one of three available purchase methods. The Item file defines if the warehouse is supplied from an external supplier. The system will produce purchase suggestions based on the reorder point technique for items that are connected to these warehouses.
See About working with purchase suggestions for more information.
Internal replenishment suggestion handling
For items at internally supplied warehouses, internal replenishment suggestions are created to identify the replenishment needs. These are, like the purchase suggestions, based on the reorder point technique. The internal replenishment suggestions can be transferred to internal replenishment orders that can be processed in the sales order cycle and the purchase order cycle in IBS Distribution.
See About working with internal replenishment suggestions and About working with internal replenishment orders for more information.
Inventory analysis and segmentation
There are a number of functions in the system to help you analyse the present stock situation. For example, you can identify slow moving stock and excess stock levels. You can analyse demand on item level to identify trend items and seasonal items. There is also a stock segmentation routine, which allows you to segment stock according to volume value class and movability class. This can be used to assign different inventory calculation methods.
See About working with inventory analysis and About working with inventory segmentation for more information.
Simulation
In IBS Inventory Control you can simulate calculations for forecast, EOQ, ROP, and SST. This is an excellent way to analyse the impact of using different parameters and values when calculating the inventory management values without actually updating the system. In addition, there is an extensive simulation of the purchase suggestion calculation. The simulations can also be used as learning tools.
See About simulating inventory calculations for more information.
Job schedule
IBS Inventory Control is based on periodical calculations of forecasts and other inventory related values. The job schedule function controls the handling of the periods and the periodical jobs that need to be executed. It tells you what jobs to run, and when to run them. The information that is calculated and generated in these programs forms the foundation of the system.
See About scheduling periodical jobs for more information.
Advanced Purchase Control
IBS Advanced Purchase Control (APC) is an optional add-on module that allows you to fine-tune the purchase suggestion function in IBS Inventory Control. With APC, you can quickly analyse and respond to changes that affect your purchasing strategy. Whether the changes are yours or your suppliers’, APC helps you choose the best course of action. Note: IBS Advanced Purchase Control must be installed and activated in the Application definition table.
The following functions are included in the module:
Purchase review time simulation
This function allows you to simulate purchase review cycles and determine the optimum review cycle for an item line. This simulation allows you to factor in vendor minimum and any discounts for the item line, and view the resulting net costs. You can use optimum review cycle information to schedule purchase reviews via Work with periodic purchase & order targets. However, the update to this table is not automatic and must be performed manually.
Note: See About working with purchase review time simulations for more information.
Interactive line buy
This function allows you to interactively increase the suggested order size of a purchase suggestion so you can meet target values for an order’s weight, value or volume. You can access this program directly from a purchase suggestion and set the desired target value. The system interactively cycles through the purchase suggestion lines, including lines not originally suggested for purchase (null suggestions), and proportionally increases the days of supply until the approximate target value is reached. The number of days added to a suggestion will never exceed the value entered in field Max line buy days in the IC control file, a value that may not exceed one year.
Note: See About working with interactive line buy for more information.
Special buy evaluation
This function helps you evaluate and apply optimum purchase quantities for items or item groups when you want to take advantage of a limited discount or anticipate a price increase.
When a discount is one-time or limited, the savings from any additional purchases are eventually offset by the costs of carrying the additional stock. The Special buy evaluation considers these savings and costs when determining the optimum purchase quantity for an item or item group.
Similarly, when you contemplate making additional purchases that anticipate a price increase, the Special buy evaluation considers the price increase with the carrying costs when determining the optimum purchase quantity for an item or item group.
Note: See About working with special buy evaluation for more information.
Planning and Forecasting
IBS Inventory Control can be used in combination with the following applications for advanced planning and forecasting:
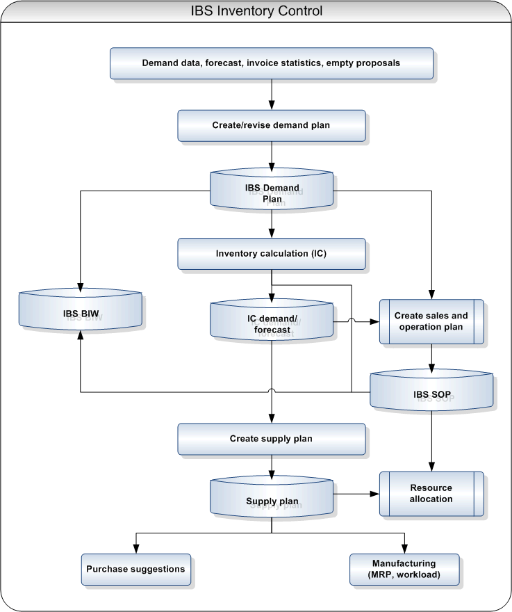
- IBS Sales and Operation Plan
This application is used to view the demand and supply situation on an accumulated level. Sales and Operation Planning (SOP) is an overall planning tool, which will allow a big picture of demand and supply figures overtime on an aggregated level, e.g. item group, item family or item sector. - IBS Demand Plan
This application is used to work with sales forecasts. It allows you to quickly update, delegate and review the forecast figures. Each demand plan is connected to a hierarchy that specifies the sales related keys for which information should be retrieved. - IBS Supply Plan
The supply plan, which is based on the IC forecast, is used to define how much and when replenishment of items should be made. The calculated supply plan value can be used as input to the MRP and for purchase suggestions.
See About IBS Planning and Forecasting for more information.