The following provides a graphical overview of how the system retrieves the From-country and the To-country on a sales order line in general as well as different scenarios. Click to navigate to the following:
- Overview of retrieval on a sales order line
- Scenario 1: Sell to an EU member and deliver goods to non-EU member
- Scenario 2: Sell to an EU member and deliver goods from a non-EU member
- Scenario 3: Sell to a non-EU member and deliver goods to an EU member
- Scenario 4: Sell to an EU member and deliver goods to another EU member
- Scenario 5: Sell to an EU member and deliver goods to another EU member located in the same country as delivering warehouse
Overview of retrieval on a sales order line
The following depicts how the system retrieves the From-country and the To-country on a sales order line:
Flowchart

Scenario 1: Sell to an EU member and deliver goods to non-EU member
The following describes how the From-country and To-country are retrieved when the following prerequisites apply:
- The EU reporting field in Work with companies is set to YES.
- Delivery address is in Norway (non-EU member). The Country field on the Work with sales order, Delivery address panel is set to the country code for Norway.
- Debtor address is in Sweden (EU member). The Country field on the Work with sales order, Debtor address panel, is set to the country code for Sweden.
- Goods delivered from warehouse in Great Britain (EU member).
Based on the prerequisites, the following search is performed to find the From and To country for this scenario:
Flowchart

- The EU reporting field in Work with companies is set to YES.
- Country of delivery address (Norway) is not a member of EU.
Result:
- From-country is retrieved from the warehouse on the sales order line. i.e. Great Britain.
- To-country is retrieved from the delivery address, i.e. Norway.
Scenario 2: Sell to an EU member and deliver goods from a non-EU member
The following describes how the From-country and To-country are retrieved when the following prerequisites apply:
- The EU reporting field in Work with companies is set to YES.
- System country is Great Britain (EU member).
- Delivery address is in Sweden (EU member). The Country field on the Work with sales order, Delivery address panel is set to the country code for Sweden.
- Debtor address is in Sweden. The Country field on the Work with sales order, Debtor address panel, is set to the country code for Sweden.
- Goods delivered from a supplier located in Norway (non-EU member). The Country field on the Work with warehouses panel is set to the country code for Norway.
In this case a BtB direct sales order is entered. Since the supplier of the item is located in Norway, the warehouse entered on the sales order line should be defined with country Norway in the Warehouse table. For more information see Work with warehouses.
Based on the prerequisites, the following search is performed to find the From and To country for this scenario:
Flowchart

- The EU reporting field in Work with companies is set to YES.
- Country of delivery address (Sweden) is a member of EU.
- Country of delivering warehouse (Norway) is not a member of EU.
- Country of delivery address (Sweden) is not the same as system country (Great Britain).
Result:
- From-country is retrieved from the warehouse on the sales order line. i.e. Norway.
- To-country is retrieved from the delivery address, i.e. Sweden.
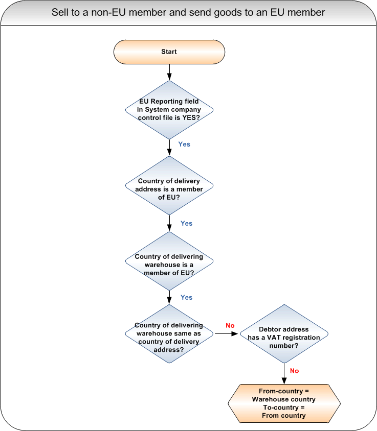
Scenario 3: Sell to a non-EU member and deliver goods to an EU member
The following describes how the From-country and To-country are retrieved when the following prerequisites apply:
- The EU reporting field in Work with companies is set to YES.
- Delivery address is in Sweden (EU member). The Country field on the Work with sales order, Delivery address panel is set to the country code for Sweden.
- Debtor address is in Norway (non-EU member). On the Work with sales order, Debtor address panel, the Country field is set to the country code for Norway and the VAT registration no is blank.
- Goods delivered from warehouse in Great Britain (EU member).
Based on the prerequisites, the following search is performed to find the From and To country for this scenario:
Flowchart

- The EU reporting field in Work with companies is set to YES.
- Country of delivery address (Sweden) is a member of EU.
- Country of delivering warehouse (Great Britain) is a member of EU.
- Country of delivering warehouse (Great Britain) is not the same as the country of the delivery address (Sweden).
- Debtor address has no VAT registration number.
Result:
- From-country is retrieved from the warehouse on the sales order line. i.e. Great Britain.
- To-country will be the same as From-country, i.e. Great Britain.
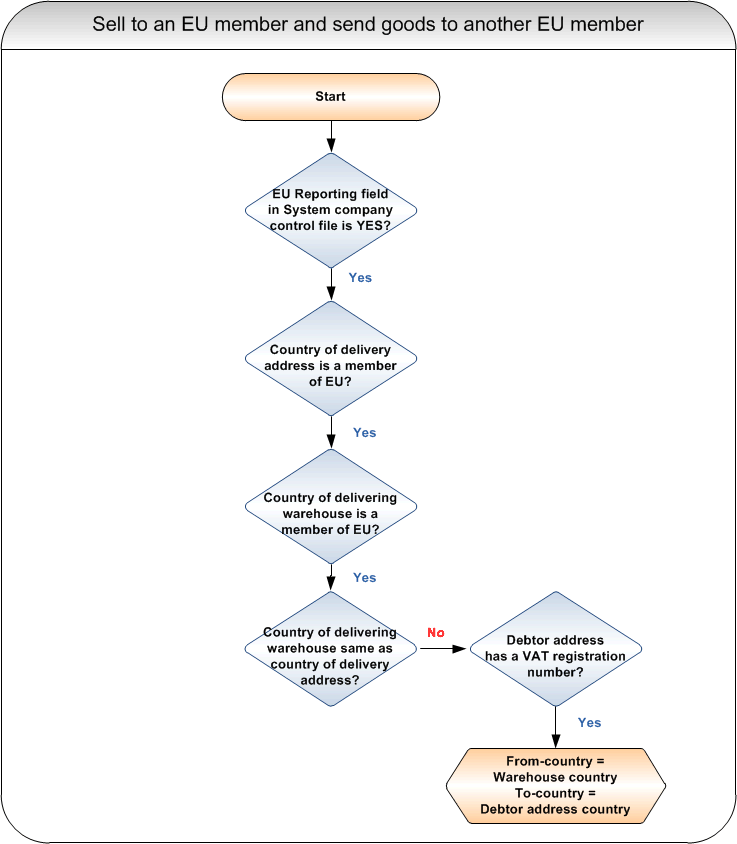
Scenario 4: Sell to an EU member and deliver goods to another EU member
The following describes how the From-country and To-country are retrieved when the following prerequisites apply:
- The EU reporting field in Work with companies is set to YES.
- Delivery address is in Sweden (EU member). The Country field on the Work with sales order, Delivery address panel is set to the country code for Sweden.
- Debtor address is in France (EU member). On the Work with sales order, Debtor address panel, the Country field is set to the country code for France and the VAT registration no is filled in.
- Goods delivered from warehouse in Great Britain (EU member).
Based on the prerequisites, the following search is performed to find the From and To country for this scenario:
Flowchart

- The EU reporting field in Work with companies is set to YES.
- Country of delivery address (Sweden) is a member of EU.
- Country of delivering warehouse (Great Britain) is a member of EU.
- Country of delivering warehouse (Great Britain) is not the same as the country of the delivery address (Sweden).
- Debtor address has a VAT registration number.
Result:
- From-country is retrieved from the warehouse on the sales order line. i.e. Great Britain.
- To-country is retrieved from the debtor’s address number, i.e. France.
Scenario 5: Sell to an EU member and deliver goods to another EU member located in the same country as delivering warehouse
The following describes how the From-country and To-country are retrieved when the following prerequisites apply:
- The EU reporting field in Work with companies is set to YES.
- Delivery address is in Sweden (EU member). The Country field on the Work with sales order, Delivery address panel is set to the country code for Sweden.
- Debtor address is in Great Britain (EU member). On the Work with sales order, Debtor address panel, the Country field is set to the country code for Great Britain and the VAT registration no is filled in.
- Goods delivered from warehouse in Sweden.
Based on the prerequisites, the following search is performed to find the From and To country for this scenario:
Flowchart

- The EU reporting field in Work with companies is set to YES.
- Country of delivery address (Sweden) is a member of EU.
- Country of delivering warehouse (Sweden) is a member of EU.
- Country of delivering warehouse (Sweden) is the same as country of delivery address.
Result:
- From-country is retrieved from the warehouse on the sales order line. i.e. Sweden.
- To-country will be the same as From-country, i.e. Sweden.