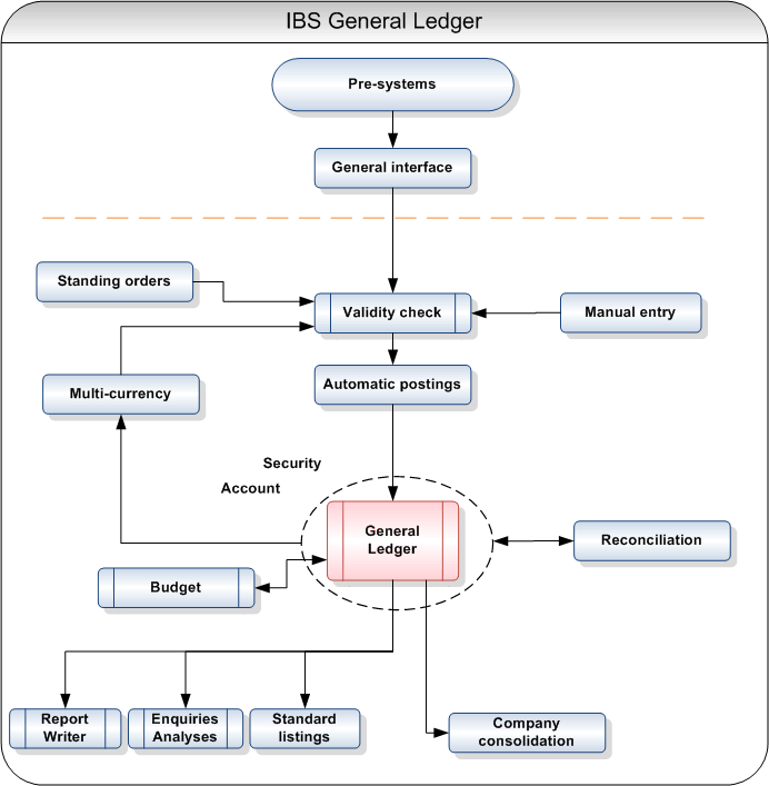
Flowchart

The function of the General Ledger is to store bookkeeping transactions whilst keeping legitimate accounts. You will store most of your key financial information in your General Ledger, for instance, account balances, statistical values, budget and currency balances. The person who has the responsibility of the General Ledger is often asked for financial information at very short notice. IBS Financials gives you the flexibility you need to meet that request.
Related topics
- About IBS Financials
- G/L transactions (Journal vouchers)
- Automatic postings
- Journals in error
- General Ledger update
- Multi-currency handling
- Account reconciliation
- Advanced enquiry functions
- Budget management
- Company consolidation
- Period and year end handling
- Account handling
- VAT declaration
- Security and audit controls
- System setup
- Country functionality
- Standard features